塔羅牌占卜牌陣大全—持續更新!
Jan 14,2024 | 魔法塔羅的朋友們
聖三角占卜法
這是一種很簡單的牌型,適用於瞭解一件事實的過程。
洗牌後從上數,第七張放在1位,第十四張放在2位,第二十一張放在3位。
1→代表過去的狀況
2→代表現在的情況
3→代表問題未來的結果。
※覺得三張牌對問題描述的不夠清楚,那就加牌吧,解牌的時候就綜合兩張牌來解。
要素占卜法

切好牌,第四張放在 1 位,第八張放在 2 位,第十二張放在 3 位,第十六張放在 4 位。
1:火,行動和想法的暗示,提供行動上的建議。
2:水,情緒和感情,你面對感情的態度。
3:風,言語和溝通,語言上應採用的策略。
4:土,物質和金錢,怎樣處理物質方面的問題。
二擇一占卜法

切牌後,從上數,第六張放在1位,之後的第六、七張放在2、3位,之後的第六、七張放在4.5位。
1→問題的現況,也就是代表你的情況。
2→選擇甲的近況
3→選擇乙的近況
4→選擇甲的未來發展
5→選擇乙的未來發展
※用這個牌陣時,你必須要明確哪兩張牌代表哪個問題。
※要是有三個時,就加兩張牌,代表丙的狀況,變成了三擇一占卜法。
薩蒂諾之星
它也許不會直接告知事情的結果,但是會對事情發展的方向作出準確的推算,這是一個相當值得信賴的借鑒方式。
洗牌切牌完成後,隨意抽取六張牌,依次放在1、2、3、4、5、6位置上。
5
4 1 6
3 2
1、代表你的感覺
2、代表你對問題產生的迷惑之處
3、代表你可能未曾察覺的隱藏在表像之下的一些因素
4、代表你過去和當前問題所發生的一些關聯
5、代表對你的指示、哪些是值得深思熟慮並且著重考慮的
6、代表對可能結果的預示
六芒星

適合:某件事想要有個清楚的結論。
切牌後,從牌的上面開始數,第七、八、九張放在 1、2、3 位。然後再往下數,第七、八、九、十張(即第16、17、18、19張)放在 4、5、6 、7 位。
1:過去,問題的起因。
2:現在,目前問題的現況。
3:未來,今後事情的變化。
4:解決的方法。
5:周圍的影響,說明與這個事情有關的人或事的狀況。
6:願望,求問者心中希望事情發展的趨向。
7:結局,事情最後回變成什麼局面。
※解牌時不要一張一張的看。要注意牌之間的聯繫。看位 1 時,不如也看看位 6 ,可以知道當初做了什麼錯誤的決定.
酒杯占卜法

適合:解決事件
從切好的牌中,第七張放在 1 位,之後的四、五張(也就是第11、12張)放在 2.3 位,之後的第四、五、六張(即第16.17.18張)放在 4.5.6 位,之後的第四張(即22張)放在 7 位。
1:現況
2、3:問題的關鍵,暗示解決事情方法
4:過去
5:現在
6:未來,不久的將來,事情會有什麼改變
7:最後的結果
星形牌型

適用於:
『22張』、『56張』、『78張 塔羅牌』
取牌方式:
隨意抽七張牌,依序放在1、2、3、4、5、6、7。
如何解釋:
1‧現在的情況。
2‧對工作影響。
3‧對情緒影響。
4‧事情的發展。
5‧個人的期望。
6‧面對的問題。
7‧最後的結果。
馬蹄鐵占卜法

適用於:
『22張』、『56張』、『78張塔羅牌』
取牌方式:
隨意抽八張牌,依序放在1、2、3、4、5、6、7、8。
如何解釋:
1‧自己的心態。
2‧過去的狀況。
3‧現在的狀況。
4‧未來的狀況。
5‧最佳的選擇。
6‧環境的影響。
7‧遭遇的問題。
8‧最後的結果。
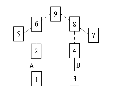
三選一牌型
適用於:
『22張』、『56張』、『78張 塔羅牌』
取牌方式:
隨意抽七張牌,依序放在1、2、3、4、5、6、7。
如何解釋:
1‧代表求問者本身,象徵目前求問者的狀況、問題的現況。
2‧選擇『A』的現況﹝近未來﹞。
3‧選擇『B』的現況﹝近未來﹞。
4‧選擇『C』的現況﹝近未來﹞。
5‧當求問者選擇了『A』以後,未來的發展。
6‧當求問者選擇了『B』以後,未來的發展。
7‧當求問者選擇了『C』以後,未來的發展。
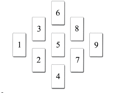
鏡象展開法
適合:瞭解某種行為的後果。
切好牌後,詢問者選出一張牌,由左向右翻開放在0位。再抽出9張牌放在1~9位。
0:問題解決的關鍵。
1:本人目前的狀況。
2:精神狀況或思考的特徵。
3:情感反面的狀況。
4:可能出現的意外事件。
5:不久的未來。
6:其他人的想法和舉動。
7:為考慮到的層面。
8:應採取的行動後果。
9:結局。
抉擇法
適用於:
『22張』、『56張』、『78張 塔羅牌』
取牌方式:
隨意抽九張牌,依序放在1、2、3、4、5、6、7、8、9。
如何解釋:
1與2‧ A的進展
3與4‧ B的進展
5與6‧ A的阻礙
7與8‧ B的阻礙
9‧ 最後結果
珍珠項鏈占卜法
適合—解決生活中的問題
抽出八張牌,依序放好
1→當事人關心的焦點
2→當事人內心的動機
3→要解決的問題所在
4→盲點的指引
5→應該採取的方法
6→處理的最佳方法
7→長期發展的相關指引
8→結果
工作的占卜法
適用於:
『22張 大秘儀』、『56張 小秘儀』、『78張 塔羅牌』
取牌方式:
隨意抽出十三張牌,依序放在1、2、3、4、5、6、7、8、9、10、11、12、13。

如何解釋:
1‧ 個人力量 你的工作情況和對同事影響。
2‧ 價值 驅使你做這工作的價值觀。
3‧ 互動 你和周遭人事物的互動。
4‧ 決定基礎 你的潛意識對你工作的影響。
5‧ 創造力 你和工作相關的創造力。
6‧ 工作環境 你的工作環境。
7‧ 同事 你的同事是什麼樣的人。
8‧ 轉捩點 工作開始及結束時的改變。
9‧ 旅行 工作途中會遇到的事。
10‧ 完成 你的成功和酬勞所在。
11‧ 幸運 如何在工作中碰上幸運的事。
12‧ 秘密 你工作的隱私。
13‧ 總結 工作大致情況。
所羅門之星占卜法

▼適用範圍
求問----愛情、友誼、學業、事業
如果你已經學會了前面所有的牌型,那麼恭喜你!你已經準備學習大塔羅裏最複雜的方法----"所羅門之星展開法"。這種方法解讀上未必很難,但它會用掉全部的大阿爾坎那二十二張主牌,而且步驟有些繁瑣,因此相當耗時,要有耐心且小心地推測喔!
這種方法最適合沒有特定問題的推測。比方說現在沒對象,純粹想知道最近愛情的運勢如何,或者瞭解最近工作運勢的狀況……等等,所羅門之星會有比較詳細的解釋。
▼擺法
1、先按一般洗牌、切牌的程式進行後,得到一疊牌面朝下的牌。將整疊眚翻過來,讓牌面朝上。
2、接下來則是要找出"世界"這張牌。如果牌面上的第一張不是世界,就把它翻過來,牌面向下放在右手邊。一張一張地找,直至世界出現為止。請注意:檢查過的牌仍然要按順序牌面朝下,疊成一疊。
3、找到世界之後,把世界也牌面朝下,放在檢查過的牌疊上。接著,把緊跟在世界之後的七張牌,依照圖示按順序放在(1)到(7)的位置。這種排法不牌,所以直接將牌面朝上。
也許你會出現跟在世界之後的牌不夠七張的情形,這時候就要把剛剛檢查過的牌疊翻過來,讓牌面朝上,然後從最上面的第一張開始拿起,補足七張。
4、前七張都就定位以後,從第八張開始,把八到十四張疊在剛剛那七張牌的右下角(如圖所示)。和剛剛一樣,如果你手中已經沒有牌了,就要把檢查過的牌疊拿起來,牌面朝上,從第一張開始補足。當然了,如果你剛剛已經拿起牌疊在補的話,現在就繼續補下去。
5、通常到了第十四張以後,你應該都已經拿起牌疊在補了。所以第三輪的十五到二十一張牌,就繼續補下去,疊在剛剛第二輪牌的右下角。
6、等到全部的牌都放上去了,你應該會看到的是一共有三層的星形圖案,全部都已經是牌面朝上的狀況。你的手中應該只剩下一張牌"世界",這張牌就代表求問者本人。把這張牌放到求問者面前,正面朝向她/他(若你是為自己推測,便將牌的正面明自己)
▼牌位含意
所羅門之星一共有七個位置。每個位置有三張牌。每個位置的意義是:
(1)代表問題目前的實際狀況。
(2)是即將發生的事件。
(3)代表求問者對問題的期望、欲念。
(4)則是這個問題的運勢如何。
(5)代表可能出現的意外。
(6)代表求問者沒有注意到的敵人。
(7)代表個人內心深處對問題的真正動機。
解讀牌型時,每個位置的意義,必須綜合該位置上三張牌的含意解釋。
時間占卜法
適用於:
『22張』+『56張』以小牌為主的占卜法。
取牌方式:
一‧ 先從大牌中抽出一張牌,以正位方式放置於牌陣上方。此牌象徵求蔔者的本身。
二‧ 隨意抽出九張牌,依序放在1、2、3、4、5、6、7、8、9。﹝或洗切三次,每次抽出三張牌依序放置。﹞

如何解釋:
1‧2‧3:代表過去的情況。
4‧5‧6:代表現在的情況。
7‧8‧9:代表未來的情況。
以上九張牌比需配合抽出的大牌,作聯合解釋
克爾特十字[78張]
第七張牌放在1位,之後的牌逆時針放於2位(千萬不要搞錯了),依序每第七張牌放在3.4.5.6.7.8.9.10位。沒有用到的牌放在一邊,不要翻開。
1→問題的現況
2→碰到的障礙或援助
3→你的理想狀況
4→你的本意
5→問題的過去狀況
6→問題的未來狀況
7→你的現況
8→周圍環境對問題的影響
9→你對問題的願望
10→問題的最後結果
法老王之門占卜法
適用於:
『22張』、『56張』、『78張 塔羅牌』
取牌方式:
隨意抽出十一張牌,依序放在1、2、3、4、5、6、7、8、9、10、11。

如何解釋:
1‧希望達成的事。
2‧阻礙。
3‧潛意識的壓抑﹝壓抑自己的事情、原因﹞。
4‧已經達成的事﹝過去到現在的成就﹞。
5‧助力﹝協助你的﹞。
6‧如何得到協助﹝或如何協助你﹞。
7‧如何表達自己的想法﹝讓他人接受﹞。
8‧有誰會在自己的想法中受惠﹝受惠者﹞。
9‧如何執行想法。
10‧下一步﹝和9一起解、意為該採取的行動﹞。
11‧關鍵與結論。
獅身人面像的占卜法[56張]
適用於預測未來發生的事。
取一張位關鍵牌(圖中紅色的牌)
然後依序由1~22放牌。2.4.6.8不要翻開。

適合占卜某人一段時間內的生活情況
洗牌,切牌,然後抽出13張牌:一個女巫會的女巫人數(小型儀式團體)。
1:你是誰,身體和情感上的情況
2:財政,零花錢,收入和支出
3:學習,學校,弟兄,同事,電單車,汽車
4:家和家庭
5:慶祝,娛樂,愛情上的收穫,音樂,藝術
6:工作,日常的環境,職責和義務
7:你的男朋友,白馬王子
8:夢和性
9:旅行,課程,大學,文學
10:成功實現的願望,祖父母
11:朋友,電腦,社會和政治上的承諾
12:才幹,考驗
13:意想不到的,驚人之事
七芒星占卜法
適用於:
『78張 塔羅牌』
取牌方式:
隨意抽出二十一張牌,依序放在
1、2、3、4、5、6、7、﹝內側環﹞
8、9、10、11、12、13、14、﹝中間環﹞
15、16、17、18、19、20、21。﹝外側環﹞

如何解釋:
解釋牌時,偏重大秘儀的解釋,小秘儀只是輔助。但小秘儀的Ace和大秘儀有相同份量﹝同樣重要﹞。
1&8&15:問題的障礙。
2&9&16:問題目前實際狀況。
3&10&17:問題最後的結果。
4&11&18:可能突發的事件。
5&12&19:詢問者的願望。
6&13&20:內心的感情與心態。
7&14&21:不久的將來。
女王的星座
適用於:
『56張 小秘儀』﹝清水玲子塔羅牌書中指出只用『56張 小秘儀』﹞
取牌方式:
此遊戲用來占卜三角關係、情敵、課業、運動等,與戰勝強敵有關的疑問。
先取出代表自己的聖杯女王,放在右上邊。再拿出代表敵人的寶劍女王,放在左上邊。
接下來將剩下的牌朝下洗好,然後依上圖順序,直接掀開排出1到18。然後再直接掀開排出19到36。

遊戲方式:
把自己那方相同點數的牌朝下,對方的也是相同點數的牌朝下。﹝如有兩張或三張4,則將相同點數的牌翻向下﹞﹝如有兩張國王等人物牌也是一樣﹞
最後統計兩者朝上的牌差幾張。朝上的數目多,代表佔優勢的一方。出現女王的一方,代表有強力夥伴出現。如果相差不大,會發生大逆轉。﹝如出現單張的令牌女王﹞
差一兩張代表實力接近,隨時有逆轉的可能。差三到五張代表實力有差距,難以拉近距離。差六張以上,勝負已定。
處理麻煩
適用於:
『56張』
取牌方式:
此遊戲用來占卜何時發生什麼種類的麻煩。
將小牌朝下洗好,然後依上圖順序,直接掀開排出1到24。
1‧2‧代表一月的情形。
3‧4‧代表二月的情形。
5‧6‧代表三月的情形。
7‧8‧代表四月的情形。
9‧10‧代表五月的情形。
11‧12‧代表六月的情形。
13‧14‧代表七月的情形。
15‧16‧代表八月的情形。
17‧18‧代表九月的情形。
19‧20‧代表十月的情形。
21‧22‧代表十一月的情形。
23‧24‧代表十二月的情形。

遊戲方式:
檢視牌陣,遇到寶劍則在兩張牌右邊加一張牌﹝虛線的地方﹞。
如果一個月出現兩張寶劍﹝如一月份出現兩張寶劍牌﹞,只加一張牌,不必再加第二張。
若占卜的時間為四月份,則牌陣中的一到三月指明年的一到三月。
出現兩張寶劍牌後補牌又出現寶劍牌,則為重大麻煩。
各月份出現
寶劍Ace,
寶劍Page﹝侍從﹞,寶劍Knight﹝騎士﹞,
寶劍Queen﹝皇后﹞,寶劍King﹝國王﹞,危險度較高。
補翻牌的意義:
1‧寶劍 注意自身安全及健康、生病。
2‧聖杯 注意感情生活。
3‧五芒星 注意金錢問題。
4‧權杖 注意人際關係。
原因請依各牌的意義解釋。
三角型牌陣
適用於 戀情
切好牌,有第一張開始依次排好。
1→你的心情
2→對方的評價
3→影響的因素
4→未來的發展
鑽石展開法
由求問者從洗好的牌中隨意抽取4張,放在1.2.3.4位。
1→過去,代表事情發生的原因與情況
2,3→現在,事情目前的狀態,還可能暗示你解決問題的方法,解釋時兩張牌結合起來看
4→未來,事情以後的發展,我們問的問題能否解決都會在這張牌上看出來。
愛情金字塔
看名稱就知道這適合占卜戀情,兩人之間的關係。
隨意抽曲四張牌,依序放置。
1→自己,代表你對這個關係的想法
2→對方,代表他對這個關係的想法
3→你們的關係,
4→未來的發展。
吉普賽十字法
適用於:22張 』、『56張 』、『78張 塔羅牌』
取牌方式:
1‧從最上面一張拿取。
2‧如上圖示,從上面一排的最左邊開始放第一張,由左而右,依序放完第一排的五張牌。
3‧第一排的五張牌都放滿後,接著放第二、第三排的牌,剩下的牌將它整齊置於一邊即可。
4‧依圖示中的位置,將1到5這幾張牌依序翻開。
如何解釋:
1‧表示對方目前的心情及想法。
2‧表示目前自己的狀況。
3‧表示自己與對方的相處方式,採取什麼樣的態度較好。
4‧表示兩人目前的周遭環境狀況,也可以看出有無情敵或阻礙的出現。
5‧表示兩人關係最後的結果。
大十子占卜法
隨意抽出四張牌,放在對應的位置。
然後找第五張牌:把1~4位的牌數加起來,結果≤22,找出對應的牌。結果>22,則把個位和十位的數字加起來,找出對應的牌。這就是第五張牌。
如果得到的結果是1~4中的牌,就不需要第五張牌。
1→你的心,現在你的心境
2→對方的心,對方對你的感覺
3→現況,目前你們之間處於何種情況
4→問題的原因,和阻礙
5→問題的結果
※如果沒有第五張,結果就是相加數字相同那張牌,而且正反相同
尋找對象的占卜
適用於:
『22張 』、『56張』、『78張 塔羅牌』
取牌方式:
隨意抽五張牌,依序放在1、2、3、4、5。

如何解釋:
1:代表你現在的心情、處境。
2:代表你希望追求的對象。
3:代表你不喜歡的對象。
4:代表該採取的行動。
5:代表未來的發展、最後的結果
愛情之樹
適用於:『22張』、『56張』、『78張 塔羅牌』
取牌方式:
隨意抽五張牌,依序放在1、2、3、4、5。

如何解釋:
1:代表你。
2:代表過去、因素、感覺、原因。
3:代表現在、如何去處理。
4:代表未來、潛力與可能性。
5:代表潛在影響〔潛意識、環境﹞。
友誼的占卜
從切好的牌的第一張開始放6張牌在對應位置。

1→你對對方的看法
2→對方對你的看法
3→你認為雙方的關係
4→對方認為的關係
5→你期待的關係
6→對方期待的關係
婚姻占卜法
適合:這個不用偶說了吧,看題目就知道適合愛情。
從切好的牌中,由第一張開始,放7張放在 1~7位。

1、你自己的狀態
2、過去婚姻的狀態
3、現在婚姻的狀態
4、婚姻出現的問題
5、你對婚姻的期待
6、對婚姻的恐懼,你自己在婚姻中的失誤
7、結果
愛之星占卜法
適用於:
『22張 』、『56張 』、『78張 塔羅牌』
取牌方式:
隨意抽六張牌,依序放在1、2、3、4、5、6。

如何解釋:
1‧代表你所問的問題目前的狀況。
2‧代表女方的心情。
3‧代表男方的心情。
4‧代表你們相處的過去狀況。
5‧代表你的期望、願望。如果是壞牌,代表會出現的阻礙。
6‧最後結果。
V字型馬蹄鐵
V字型馬蹄鐵又稱為緣分展開法。適合;預測;戀情未來的發展。
切牌後,取出最上面的第一張到第七張放在1~7的位置。

1:過去的戀愛經驗。
2:目前與對方的狀況。
3:未來與對方的狀況。
4:應採取行動的建議。
5:環境的影響或對方的個性、行事的特徵。
6:阻礙。
7:最後的結果。
燦爛的心

1.3.5.7→現在的狀況
9.10→麻煩
11.12→援助
13.14→禁忌
15.16.17.18→你的義務
19.20.21.22→未來
燦爛的心
適用於:
『22張』、『56張』、『78張 塔羅牌』
取牌方式:
隨意抽七張牌,依序放在1、2、3、4、5、6、7。

如何解釋:
1‧你的現況。
2‧你的周遭環境。
3‧會造成愛情變化的事。
4‧會改變的事物。
5‧你應該知道的事。
6‧你內心的渴望。
7‧最後結果。
七張牌的預言占卜法
適用於:
『22張』、『56張』、『78張 塔羅牌』
取牌方式:
隨意抽七張牌,依序放在1、2、3、4、5、6、7。

如何解釋:
1‧ 現況。
2‧ 自己。
3‧ 對方。
4‧ 原因。
5‧ 注意。
6‧ 方法。
7‧ 結果。
戀人之樹
適用於:
『22張』、『56張』、『78張 塔羅牌』
取牌方式:
隨意抽七張牌,依序放在1、2、3、4、5、6、7。
如何解釋:
1‧代表詢問者對對方的想法與態度。
2‧代表對方對詢問者的想法與態度。
3‧代表詢問者對於兩人關係的看法或認為兩人目前的關係。
4‧代表對方對於兩人關係的看法或認為兩人目前的關係。
5‧詢問者必須做的行動或表現的態度﹝需配合1‧3兩張牌聯合解釋﹞
6‧防禦突然產生的變化,是由對方的放映而產生的﹝需配合2‧4兩張牌聯合解釋﹞
7‧兩人最後可能的結果。
維納斯的愛[56張]
適合:戀愛的預測。
從切好的牌中任意的選出8張牌,放在 1~8 位
1:詢問者的心,詢問者對事件的看法和對對方的心態。
2:對方的心,對方是怎麼看待這份感情的。
3:對詢問者的影響,這份感情會對詢問者產生什麼影響。
4:對對方的影響。
5:麻煩,在未來會出現什麼阻礙。
6:結果
真心的占卜法
適用於:
『22張 大秘儀』、『56張 小秘儀』、『78張 塔羅牌』
取牌方式:
1‧首先將要占算的兩人出生年月日﹝生命數﹞相加﹝相加至個位數﹞,得到一個誕生數字。
2‧將牌洗迭成一迭後,再依求出的誕生數字做切牌次數。
3‧最後由上而下數起,從第一張排到第十三張。
例如:甲 1974年01月20日出生,乙 1974年08月24日出生,
1+9+7+4+0+1+2+0=24,2+4=6;
1+9+7+4+0+8+2+4=35,3+5=8;
6+8=14
1+4=5
所以,就切五次牌。

如何解釋:
10:你的過去﹝詢問者的過去狀況與心情﹞。
12:對方過去﹝對方的過去的狀況與心情﹞。
6:你的現在﹝詢問者現在的狀態與行動﹞。
8:對方現在﹝對方的現在的狀態與行動﹞。
1&2:你的真心﹝詢問者對對方心中真正的想法﹞。
3&4:對方真心﹝對方對詢問者的心中真正想法﹞。
7&11:你的未來﹝詢問者將會遭遇的事與詢問者將來的改變﹞。
9&13:對方未來﹝對方將會遭遇的事與對方將來的改變﹞。
5:最後結果﹝兩人的最後結果,要綜合十二張牌的結果﹞。
亞斯塔蒂的愛情陣

1.過去去
2.現在
3.未來
4.阻礙,或是隱藏的危機,逃避的事情
5.優勢
6.援助
靈感對應局

塔羅牌的靈感對應局,主要用於占卜人際關係。
占卜方法:
洗牌後,從上向下數:
第7張牌放在位置①
第8張牌放在位置②
第9張牌放在位置③
第10張牌放在位置④
第11張牌放在位置⑤
第12張牌放在位置⑥
牌所在位置表示的意義:
①你對對方的看法。
②對方對你的看法。
③你認為目前的關係。
④對方認為目前的關係。
⑤你期望將來的發展。
⑥對方期望將來的發展。
自我探索的占卜
從洗好的牌上依次拿出第1.2.3.4張放在對應位置。
→內心深處,代表你的個性和想法
2→精神生活
3→知識領域
4→感情生活
未來發展的占卜
適合:自己狀況的占卜
從切好的牌上,放第一~六張放在 1~6 位
1、現在
2、愛情
3、工作
4、財富
5、成就
6、結果
卡爾米克展開法
從切好的牌的第七張開始,依序放好。
1→宿命
2→自我
3→第一級影響,影響你一輩子的重大事件
4→第二級影響,你這輩子的第二種影響
5→Lnvolution 你來世界的目的
6→Evolution 你可以在這輩子完成的事
7→Karmic 你這輩子可以學到的事
七行星展開法
適合:個人的狀態
從切好的牌中,由詢問者抽出7張牌,放在對應的 1~7 位
1:月亮,月亮掌管詢問者的佳人狀況和家庭環境。
2:土星,土星掌管人的智能和精神狀況。
3:金星,金星掌管情感。
4:太陽,詢問者的人際關係和社交能力。
5:火星,火星代表詢問者和其對手的競爭情況或是潛在的意見分裂。
6:木星,物質的收穫,或是人緣、精神方面的收穫。
7:水星,商業貿易和學業工作的狀況。
願望展開法
從切好的牌中第七張開始放牌,依序放九張牌。
1;你的願望
2:你現在的處境
3;你應該知道的事
4:你應該做的事
5:不久的將來
6:影響,會改變結果的事件
7:偶然發生的事
8:捷徑,最容易成功的事
9:結局
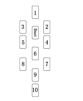
生命之樹

生命之樹牌陣雖然只有10個牌位,但需要78張牌一起參加推測。它是一個將塔羅、哲學、冥想結合在一想的複合的系統。分析整個生命的情況。它從底部解釋到上方,也就是從第10位的牌解釋到第1位的牌。
洗牌切牌完成後,隨意抽取10張牌,依次放在1到10的位置上。在完成解讀之後,把沒有用到的牌擺成扇形,從中再選出一張來,放到“Deat”的位置,再對它進行解讀,它象徵一種隱藏的智慧,一種能幫助你完成最大願望的智慧。
這是一個長效型的牌陣,一年內不要再重複使用它來推測。
10、王國:結果、家、物質界、肉體、日常生活、實際的情況
9、根基:靈魂的中心、想像力、幻想、習慣、過去的生活、潛意識的根基
8、光輝和榮耀:思想、判斷真實與虛偽的知識、口語的表達和溝通、技巧、科學與應用科學。
7、勝利與持續:愛、**、本能、藝術、靈感、感受、美、歡樂。
6、美:個性、自我、特質、健康、對其他人的付出、目標、主要的目的或意圖。
5、嚴厲和力量:力、征服、挑戰、衝突、重新調整、障礙、不和諧、挑釁、力量的表現、領導能力。
4、慈悲和恩典:善良、有利的機會、賦予、機智、求助者、援助、力量
3、理解:心靈的意識與理解力、母親、心靈、陰、接近結束、企劃能力。
2、智慧:創造力、外在價值與思想、父親、意圖、陽、智能與知識、本能
1、王冠:高層次的思想、目標與意圖的正確判斷力、和諧的狀態、問題睥根本或起因。
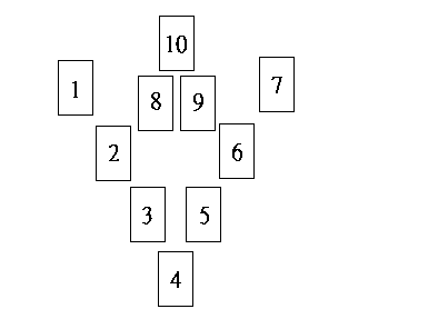
女巫之園
適合占卜某人一段時間內的生活情況
洗牌,切牌,然後抽出13張牌:一個女巫會的女巫人數(小型儀式團體)。從頂部開始,逆時針方向,將所有牌按圖示擺成一圈。

1:你是誰,身體和情感上的情況
2:財政,零花錢,收入和支出
3:學習,學校,弟兄,同事,電單車,汽車
4:家和家庭
5:慶祝,娛樂,愛情上的收穫,音樂,藝術
6:工作,日常的環境,職責和義務
7:你的男朋友,白馬王子
8:夢和性
9:旅行,課程,大學,文學
10:成功實現的願望,祖父母
11:朋友,電腦,社會和政治上的承諾
12:才幹,考驗
13:意想不到的,驚人之事
出生宮位的占卜法
適用範圍求問----運勢
出生宮位圖法最選用於解讀一個人在某一段時間內各方面的運勢。如果你沒有什麼特定的問題,這種牌型對你而言就再適合也不過了!
切好牌,把從上面數來的第七張放在1位,依序每第七張牌放在2~13位。13為關鍵牌。之後每第四張放在17~17位 
1→本人宮—性格或主張 行為
2→財帛宮—金錢及物質運
3→知識宮—兄弟 短期旅行
4→家庭宮—家庭 母親 住家
5→娛樂宮—戀愛 娛樂 小孩
6→工作宮—疾病和健康 部署
7→人際宮—人際關係 婚姻
8→性與死宮—性與死 遺產繼承
9→精神宮—學問 長程旅行
10→社會宮—社會評價 父親
11→友情宮—友人 社交 願望
12→秘密宮—災難 靜養
13→關鍵牌—整體運
14→火—精神—行動及思考的暗示
15→水—感情—情緒和感情的暗示
16→風—知識—言論和通信的暗示
17→土—物質—事物和金錢的暗示
※如果是用大阿卡納占卜:第七張放在1位,之後的依序放在2~13位,13為關鍵牌,沒有14~17。
前世今生
洗牌切牌完成後,隨意抽取九張牌,依次放在1到9位置上

1、前世是誰,包括個性、感情傾向
2、在前世所學習到的事,特別是情感上的事
3、在前世所學當中曾經失敗的事
4、今生的自已是誰,包括個性、感情傾向
5、什麼事對自已而言是簡單的
6、什麼事對自已而言是困難的
7、經常出現的問題
8、解決問題的最佳方法
9、今生要學習的目標、特別是情感方面,記起前世的經驗,今生的考驗、好好去愛別人與愛自已
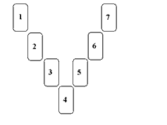
波希米亞
洗牌切牌成後,隨意抽取七張牌,依次擺放在1到7位置上。
1 7
2 6
3 5
4
1、你的家庭環境
2、令你渴望又擔心的事物
3、你的人際關係
4、你的願望
5、你將會獲得的意外的幫助,或者是本欲阻擋你卻反而幫助了你的人或事
6、接下來一段時間你會發生的事
7、結果
自我探索自己的每一面
適用於:『22張 』、『56張 』、『78張 塔羅牌』
取牌方式:
隨意抽四張牌,依序放在1、2、3、4。
如何解釋:
1:你的個性面、內在的自我。
2:你的理性面。
3:你的感性面。
4:你的精神面..
心靈指引法
適用於:
『22張』、『56張』、『78張 塔羅牌』
取牌方式:
隨意抽八張牌,依序放在1、2、3、4、5、6、7、8。
如何解釋:
1‧你關心的焦點 目前你最關心的是什麼。
2‧動機 你意識和下意識的渴望。
3‧潛在問題 影響你下一步的事情。
4‧心靈路標 瞭解你以前不知道的事。
5‧行動 告訴你你必須做的事。
6‧如何實行 現在怎麼做最好。
7‧心靈指引 對你心靈良心的建議。
8‧成就 最後結果。
統治女神占卜法
適用於:
『22張』、『56張』、『78張 塔羅牌』
取牌方式:
隨意抽九張牌,依序放在1、2、3、4、5、6、7、8、9。
如何解釋:
1‧思考能力。
2‧直覺力、第六感。
3‧感情傾向。
4‧本能、潛在的原動力。
5‧恐懼。
6‧無法預期的事。
7‧願望。
8‧可以預期的事。
9‧結論。
X字牌型
適用於:
『22張 』、『56張 』、『78張 塔羅牌』
取牌方式:
隨意抽五張牌,依序放在1、2、3、4、5。
如何解釋:
1:代表你自己的心態。
2:代表眼前的時機。
3:代表成功的幾率。
4:代表影響的因素。
5:代表未來的發展、最後的結果。
幸運之神占卜法
適用於:
『22張』、『56張』、『78張 塔羅牌』
取牌方式:
隨意抽十張牌,依序放在1、2、3、4、5、6、7、8、9、10。

如何解釋:
這個占卜法要分成兩部份來討論。先翻前七張:
1‧原因。
2‧周圍影響。
3‧過去行動。
4‧現況。
5‧希望。
6‧進展。
7‧未來。
如果前七張還不能給你滿意的答案,就要翻8、9、10。
8‧對策。
9‧對策。
10‧神的指示。
全年占卜法
適用於:
『22張 大秘儀』、『56張 小秘儀』、『78張 塔羅牌』
取牌方式:
隨意抽出十三張牌,依序放在1、2、3、4、5、6、7、8、9、10、11、12、13。

如何解釋:
1‧ 一月的運勢。
2‧ 二月的運勢。
3‧ 三月的運勢。
4‧ 四月的運勢。
5‧ 五月的運勢。
6‧ 六月的運勢。
7‧ 七月的運勢。
8‧ 八月的運勢。
9‧ 九月的運勢。
10‧ 十月的運勢。
11‧ 十一月的運勢。
12‧ 十二月的運勢。
13‧ 整年的運勢。
解釋重點在於不同月運勢的改變情形,而不是只單看該月的運勢好與壞而已
一周運勢法
▼適用範圍
求問----運勢
如果你對一年、兩年的長期運勢不感興趣,而是想瞭解短期間的狀況,這個牌型最適合你了。它能解讀你未來一周會出現的狀況:尤其當你安排好未來一周的計畫,想知道該天的運勢如何時,這種方法會非常的有趣而實際。你可以在每一周的開始(其實任何一天都可以),拿出牌來,為自己推測一番。
▼擺法

1、先按一般洗牌、切牌程式進行。完成後,將牌疊背面朝上,取出第一張到第七張,背面朝上放在如圖示(1)到(7)的位置,排成一排。
2、接下來取第八張到第十四張(相當於第二排),一樣按順序放在第一排的下方。
3、如此牌型便完成了,接下來便是把牌掀開。掀開時依縱列的順序進行。也就是說:先掀開(1)和(8)這一組,再掀開(2)和(9)這一組,依此類推。全部掀完後解讀。
▼牌位含意
這個牌型是在為人推測未來一周的運勢狀況,屬於短期時效的牌型。牌型總共有十四張牌,同一縱行的兩張都代表同一天會出現的運勢狀況。也就是說,(1)和(8)代表同一天的運勢,(2)和(9)代表另一天的運勢等等。因此,七組牌便構成了未來一周的運勢。
這個牌型最需要注意的是解讀的順序。興趣例來講,你若是在星期四幫求問者推測,那麼就應該從代表明天(星期五)的第五組牌(也就是(5)和(12)這一組)開始解。星期六是第六組牌((6)和(13),星期天是第七組牌(7)和(14),星期一才回到第一組牌(1)和(8)來解釋,依此類推。也就是說:(1)到(7)的位置是絕對性的星期編號。千萬不要以為每次都從第一組牌解讀,那就搞錯了!
如果在這種牌型裏出現以下的牌,有比較獨特的意義:正放的"命運之輪"代表未來一周的運氣絕佳,有好事出現;如果出現倒放的"吊人"或"輪"代表未來一周的運氣絕佳,有好事出現;如果出現倒放的"吊人"或"塔"(不論正、倒放),則這一周比較不順,會有希望落空的情形出現。
良辰吉日占卜法﹝二周運勢法﹞
適用於:
『22張 大秘儀』、『56張 小秘儀』、『78張 塔羅牌』
取牌方式:
隨意抽出十四張牌,依序放在1、2、3、4、5、6、7、而後再換排放在8、9、10、11、12、13、14。

如何解釋:
此為短期時效之牌陣。
1:占卜當天的運勢。
2:第二天的運勢。
3:第三天的運勢。
4:第四天的運勢。
5:第五天的運勢。
6:第六天的運勢。
7:第七天的運勢。
8:第八天的運勢。
9:第九天的運勢。
10:第十天的運勢。
11:第十一天的運勢。
12:第十二天的運勢。
13:第十三天的運勢。
14:第十四天的運勢。
漩渦占卜法
適用於:
『22張 大秘儀』、『56張 小秘儀』、『78張 塔羅牌』
此牌陣需用空白牌或是指示牌﹝牌中畫上眼睛﹞。
取牌方式:
隨意抽出十八張牌,依序放在1、2、3、4、5、6、7、8、9、10、11、12、13、14、15、16、17、18。

如何解釋:
解釋時,須從第18張牌往回解﹝漩渦外側﹞,並且注意此牌陣的牌是多張聯合解釋,並非一張張單獨解釋。
18‧17‧16:這三張代表求蔔者所問問題的『現況』。
15‧14‧13‧12:此四張意為『前進』,代表求蔔者所問問題該取的行動或應對。
11‧10‧9;『過去的影響』﹝經歷與經驗﹞。
8‧7‧6:『周圍的影響』﹝包含人事物、親人與朋友影響較大﹞
5‧4:代表真心,求蔔者或對方真正的想法。
3:『近未來』,較近的未來,通常是占卜當天到1~3個月內。
2:『未來』,比3這張牌還要久的未來,通常是占卜後到3~6個月內。
1:最後判斷與結果。
迷宮的盡頭
適用於:
『56張』
取牌方式:
將所有小密儀牌洗好,然後依上圖順序,依序排出1到56。

遊戲方式:
全部的牌朝下。
首先打開左上角第一張牌,由此牌得知占卜結果代表的方向。
聖杯數字牌:整體戀愛運。
聖杯Ace:結婚運。
聖杯宮廷牌:家庭運。
五芒星數字牌:財運。
五芒星Ace:周遭的援助。
五芒星宮廷牌:工作運。
寶劍數字牌:健康運。
寶劍Ace:競爭者。
保健宮廷牌:麻煩。
權杖數字牌:友情運。
權杖Ace:學校運。
權杖宮廷牌:學業運、考試運。
從左上角第一張開始,遇到聖杯和五芒星翻右邊的牌,遇到保健和權杖翻下麵的牌。
﹝如左上角第一張為聖杯二,則翻開右邊的牌,翻開後是權杖七,則翻開下方的牌。﹞
直到無法翻下一張牌為止。
以翻到最後一張牌的含意為主
康樂之路
該牌陣可預示你未來的健康與幸福。洗牌切牌完畢後,隨意抽取8張牌,依次放在1到8的位置上。

1、你過去的健康狀況
2、你現在的健康狀況
3、你未來可能的健康狀況
4、能改變你健康狀況的人與事
5、過去讓你快樂的事
6、現在讓你快樂的事
7、未來讓你快樂的事
8、某人或某些事對你的健康與幸福有益。
鑽石推測法
▼適用範圍
這種牌陣與聖三角占卜法類似,都是針對問題的過去、現在及未來情況來做解釋。它適用是非題,如可不可以…會不會….要不要….等要求有明確結果的題目。而與聖三角占卜不同的是:它的現在情形,是以兩張牌來綜合解釋,所以更能充分反應求問者的現況。
▼擺法
1.先依照一般的洗牌、切牌程式。然後,用左手拿著牌,將其以扇形攤開。切記,左手持的那端,必須是切完牌後朝下的那一端。
2.請求問者任意抽出一張,將排放在圖示中(1)的位置。
3.重複上述動作三次,將抽出的三張牌,依順序放在 (2) 到 (4) 的位置。
4.依順序將其翻開,開始解讀。 
▼牌位含意
(1)代表的是總是過去的狀況.
(2)和(3)代表的都是問題目前的情形,需要把這兩張牌綜合解釋.
(4)代表問題的最後結果.
緣分推測法
▼適用範圍
求問----愛情
不管置身於幸福的戀情中還是正默默的單戀著,所有戀人們最想知道的問題都是:我和他/她的未來發展到底如何?這便是"緣分推測法"最擅長解決的問題了。它能夠針對過去、現在、未來三個方面進行解讀,同時提出對求問者的行動建議,是相當實際的推測方式喔! 
▼擺法
1、這個推測法跟其他方式有很大的不同:在進行洗牌的時候,需要求問者的配合。當你開始在桌面上洗牌的時候,請求問者要同時集中精神,在內心裏默念想推測對象的名字(一次只能想一位,造成不要再想別人)。而你只要集中精神洗牌,不用想任何事物。然後,讓求問者決定何時停止洗牌。當求問者覺得夠了的時候,必須喊"停",這時你才可以把牌依順時針的方向,慢慢收攏起來。然後切牌的程式便和一般的方式一樣進行。
2、切實牌後,將最上面的第一張到第七張取同,依圖示的位置放好。要小心,不要把牌的上下方向弄顛倒!
3、牌型完成,掀牌進行解讀。
▼牌位含意
(1)代表的是求問者過去的戀愛經驗。
(2)則是求問者與對方目前的狀況。
(3)是求問者與對方的未來狀況。
(4)象徵的是這副牌建議求問者採取的行動。
(5)是對方的個性、行事的特徵。
(6)為兩人關係可能出現的阻礙。
(7)代表兩人最終的結局。
幸運星占卜法

塔羅牌的幸運星占卜法,主要用於占卜事業、愛情。牌陣如(上圖)。
占卜方法:
洗牌後,從上向下數:
第7張牌放在位置①
第8張牌放在位置②
第9張牌放在位置③
第10張牌放在位置④
第11張牌放在位置⑤
第12張牌放在位置⑥
第13張牌放在位置⑦
牌所在位置表示的意義:
①代表過去的原因。
②代表問題現在的狀況。
③代表問題的未來發展。
④問題的主要解決方法。
⑤周圍的環境對問題的影響。
⑥占卜者的期望。
⑦問題的結果。
幸運五指占卜法
塔羅牌的幸運五指占卜法,主要用於占卜事業、愛情。是一個占卜運程的方法。牌陣如圖。
占卜方法:
洗牌後,從上向下數:
第7張牌放在位置①
第8張牌放在位置②
第9張牌放在位置③
第10張牌放在位置④
第11張牌放在位置⑤
牌所在位置表示的意義:
①本周運程。
②下周運程。
③第三周運程。
④第四周運程。
⑤第五周運程。
開創杯占卜法
塔羅牌的開創杯占卜法,適合用於一般的占卜。牌陣和緣分占卜相同。 
占卜方法:
洗牌後,從上向下數:
第7張牌放在位置①
第8張牌放在位置②
第9張牌放在位置③
第10張牌放在位置④
第11張牌放在位置⑤
第12張牌放在位置⑥
第13張牌放在位置⑦
牌所在位置表示的意義:
①代表的是求問者過去的經驗。
②是求問者目前的狀況。
③是求問者的未來狀況。
④象徵的是這副牌局建議求問者採取的行動。
⑤周圍、外在人事的影響。
⑥求問者的期望。
⑦代表最終的結果。
靈感出生宮占卜法
塔羅牌的靈感出生宮占卜法,適合用於一般的占卜。這個牌局的設計和占星命盤的後天十二宮相對應,瞭解占星命盤的人用起來可能就會得心應手。牌陣如圖。 
占卜方法:
洗牌後,從上向下數:
第7張牌放在位置①
第8張牌放在位置②
第9張牌放在位置③
……
依次類推 ,把13張牌放在相應位置。
牌所在位置表示的意義:
①個人特性、行事風格。
②金錢運。
③和兄弟姐妹的關係。
④家庭狀況/和母親的關係。
⑤戀愛運/和子女的關係。
⑥身體健康狀況。
⑦人際關係/婚姻運。
⑧性生活狀況。
⑨學業運/海外旅遊機會。
⑩工作運/和父親的關係。
⑾朋友的狀態
⑿意外的事件
⒀整體運勢趨向
向日葵展開法

這種展開法非常簡單,通常適用於回答一個非具體的疑問。首先由詢問者洗牌,當確認他洗牌完畢,讓他用左手切牌(如果是左撇子則用右手)。接下來接過牌並按圖示排列
1:代表詢問者的特性,與他想解答的問題有關;
2:代表隱藏的原因;
3:代表機會;
4:代表詢問者為得到答案而必須接受的挑戰;
5:代表在將來必須計畫好的問題;
6:是發現答案必須承受的負擔;
7:代表需要致力於的一項任務;
8:對問題賦予一個新的觀點;
9:代表問題的解決方法。
鑰匙展開法
名為"鑰匙"的展開法易於解答有關未來的一般性問題。
詢問者將阿爾克納分為兩組,按直覺選擇一組"主動"牌和一組"被動"牌。解牌人將從主動牌中拿取3張牌(編號1-3)從被動牌中取4張牌(編號4-7)。將牌重新組合並由詢問者拿取第8張牌。解牌人將根據直覺解讀,解讀時要記住排列中的每個位置代表答案的某個方面。 
1:詢問者在他所提問題中的境遇;
2:順利的環境和境遇;
3:將給予詢問者幫助的人;
4:代表過去;
5:代表最近的事件;
6:代表不利的條件;
7:將反對他的人;
8:這張牌是關鍵,答案和未來。
事業牌陣之跳槽
取牌範圍:22張大牌 或者 56張小牌 或者 78張
取牌方式:洗牌 切牌後 任意抽取5張放在圖中所示位置
牌位意義:
1 我將有一個好工作嗎?
2 我擁有什麼或是我該做什麼?
3 我將經歷什麼問題
4 我可以企盼一個新環境的到來嗎?
5 結果
珍珠項鏈占卜法
從洗好的塔羅牌中抽出八張牌,依序排列。 
0:表示當事人關心的焦點 4:表應該採取的行動
1:表示當事人內心的動機 5:表處理的最佳方法
2:表示要解決問題的所在 6:表示長期發展相關指引
3:表示盲點的指引 7:表示結果